在商业竞争日益激烈的今天,企业面临着各种各样的法律风险,其中诉讼风险尤为突出。2024年9月,兰迪律师事务所承接了一起重大案件,该案涉及数亿元的总标的额,多家企业因被一家上市公司起诉而面临银行账号被冻结的严峻局面,兰迪律师团队迅速行动,凭借精湛的专业技能和丰富的实战经验,为企业筑起了一道坚实的法律防线。
案件回顾:企业面临巨额诉讼,账户被冻结
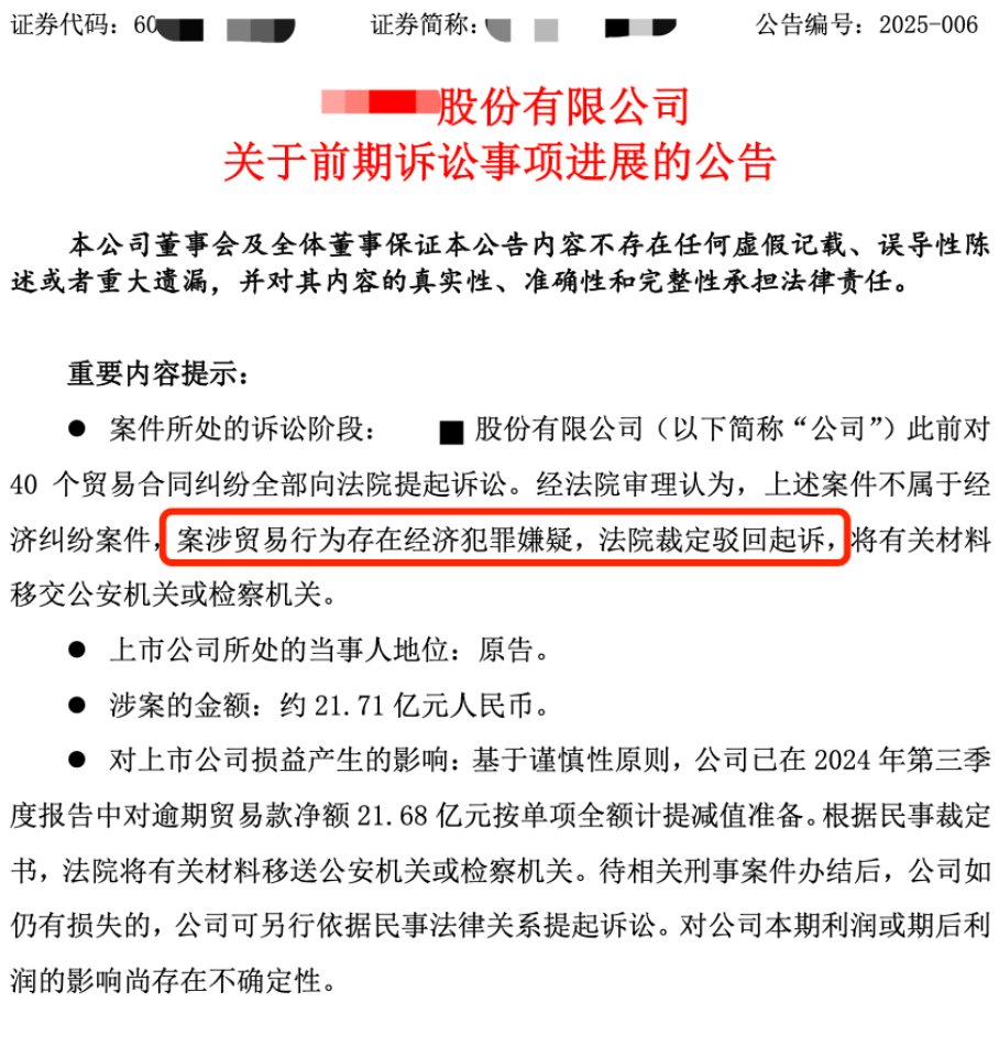
2024年9月,兰迪律师接到多位当事人的紧急咨询,称被一家上市公司起诉,相关银行账户已被冻结。经了解,该系列案件的总标的额高达总金额约为21.71亿元。上市公司作为原告,已先后在上海证券交易所网站披露了相关诉讼公告,包括《关于新增诉讼的公告》(公告编号:2024-074)等,声称因贸易合同纠纷对被告企业提起诉讼,总金额约为21.71亿元,详细披露了案件情况。面对突如其来的诉讼风暴,被诉企业一时陷入了困境。

兰迪律师迅速出击,精准应对
在接受委托后,由高级合伙人郭磊律师、张莉律师以及团队成员唐子秋律师组成了专项工作小组,第一时间对案件进行全面、细致的分析。凭借丰富的法律经验和敏锐的洞察力,律师团队敏锐地察觉到本案可能涉嫌刑事犯罪,并果断协助企业前往公安机关报案。
刑事报案申请被受理后,律师团队还积极协调案件主审法官前往公安机关调取相关证据,并对证据进行了详细摘抄后提交给法院。这一系列举措为后续的诉讼工作奠定了坚实的基础。

庭前博弈:多措并举,专业意见获认可
在案件处理过程中,兰迪律师团队充分利用法律武器,通过管辖异议、财产保全复议等措施,进一步维护了企业的合法权益。
期间,律师团队多次与法官进行深入沟通,详细说明案情,确保法官能够全面、客观地了解案件事实。尤其针对案件中不同于正常交易的流水记录、资金走向、合同条款,承办律师反复多次、有的放矢地与法官探讨案情,为最终成功说服法官奠定了扎实的事实基础。
经过律师团队的反复工作和不懈努力,合议庭终于在案件开庭前接受了我方代理意见,认为本案涉及刑事犯罪,并依法驳回了上市公司的起诉。这一裁定为企业赢得了宝贵的喘息之机,也为后续的案件处理赢得了主动权。
财产保全争议:多机关协调,终获解封
虽然案件取得了阶段性的胜利,但针对财产保全的情况,法院认为目前难以定性,因此在移送公安机关前未予解封。面对这一难题,兰迪律师团队再次展现出了卓越的办案能力和不屈不挠的精神。律师团队前往锦州,不怕车马流转,前往法院、检察院、公安等多机关与办案人员进行了反复沟通和争议。
经过不懈努力,律师团队终于近日顺利获得了解封裁定,多家企业的账户也得以成功解封。这一胜利不仅意味着企业摆脱了财务困境,更为其未来的发展注入了新的活力。


在这场关乎企业生死存亡的诉讼战中,兰迪律师团队凭借其精湛的专业技能、丰富的实战经验和卓越的办案能力,成功助力企业规避了数亿元的巨额损失。本案作为涉及经济类犯罪与合同纠纷的典型“刑民交叉”案件,办案律师以民事诉讼流程为基础,以刑事诉讼技巧为切入点,“以刑促民”,推动案件朝有利于当事人的方向发展,多角度、多层次地解决困扰当事人的诉讼难题。这一胜利不仅彰显了兰迪律师事务所在业界的领先地位,更为广大企业树立了熟练综合运用各部门法律应对法律风险的典范。
在未来的日子里,兰迪律师团队将继续秉持“专业、高效、诚信”的服务理念,为广大企业提供更加优质的法律服务,助力企业在激烈的市场竞争中稳健前行!
