中央经济工作会议和二十届四中全会都提出了维护公平竞争市场竞争秩序,反对“内卷式”竞争,提高经济质效,违反公平竞争原则,搞垄断和不正当竞争都是新质生产力的阻碍,必须铲除、遏制。截至2025年12月17日,我国三年来查处垄断协议案件35起、滥用市场支配地位案件25起,行政处罚累计罚没款达29.3亿元,同时办结148件行政性垄断案件,通过聚焦平台经济等重点领域的精准执法,筑牢公平竞争市场秩序,切实保障消费者权益已成常态,即将召开的全国两会势必成为焦点和热点话题。我国的反垄断执法已从疑似“运动式处罚”转向“常态化监管”,从“聚焦大企业”转向“全行业覆盖”。2022年6月修订的《中华人民共和国反垄断法》与2025年12月国家市场监督管理总局令第111号《禁止垄断协议规定》(以下简称111号令)的双重规制下,对于拥有经销商体系的品牌商家而言,竞争合规不再是“表面功夫”,而是需要穿透商业模式、协议文本、业务流程、组织文化的系统性工程。
在此,笔者从执法趋势深度解析、合规体系深层构建、核心难点攻坚突破、价值量化实现四个维度,结合虚构但贴合现实的标杆案例,为品牌商提供从“被动合规”到“主动创值”的进阶路径,并升级合规审查清单,实现全链条常态化竞争合规风险防控体系构建。
一、执法新趋势:三大转向倒逼品牌商穿透式竞争合规
111号令的落地,标志着反垄断执法进入精准化、数字化、个人化的新阶段,这些趋势直接决定了品牌商家竞争合规体系的构建方向。
1.精准化:从“重处罚”到“重预防”,聚焦纵向垄断核心行为
执法机构不再局限于查处“书面协议”,而是通过经销商访谈、系统数据调取、会议纪要、经销商商业邮件、微信群、钉钉核查等方式,深挖“口头约定+实际管控”的隐性垄断行为。111号令第五条明确,垄断协议包括口头形式的协议。丰田中国纵向垄断协议案就是通过微信聊天记录、经销商证言查证达成并实施垄断协议的基础违法事实。这要求品牌商家的合规必须穿透“表面合规”的协议文本,覆盖所有业务沟通场景,不阳奉阴违,搞明修栈道,暗度陈仓的事情。
2.数字化:算法与数据成为执法重点,技术合规提上日程
111号令第十五条专门规制“算法垄断”,明确禁止利用数据和算法、技术以及平台规则等,通过对价格进行统一、限定或者自动化设定转售商品价格等方式达成垄断协议。执法机构可通过调取经销商数据管理系统的后台基础数据,委托第三方专业数据服务公司,深入核查是否存在“价格预警、自动限制发货”等数据功能模块。某电商平台品牌曾因通过系统设定经销商售价下限,被认定为“技术赋能的纵向垄断”,这意味着品牌商的数字化工具必须进行合规改造,不能一不小心成为垄断的“帮凶”。
3.个人化:高管责任终身追责,合规意识自上而下渗透
2022年《中华人民共和国反垄断法》增设的个人责任条款,在111号令第四十四条中得到细化,法定代表人、主要负责人最高可处100万元罚款。更关键的是,行政处罚信息会纳入个人信用档案,影响职业生涯发展。某家电品牌高管因主导价格管控被罚后,多家企业取消其任职资格,这倒逼品牌商高管必须将合规纳入日常战略决策,而非交由法务部门去“事后补救”。
二、竞争合规体系深层构建:组织、流程、文化三维穿透
主动合规的标杆品牌,如A科技公司、B汽车公司、C食品公司,其成功的核心在于构建了组织-流程-文化三位一体的穿透式合规体系,而非仅修改协议条款。
1.组织穿透:从“法务兼职”到“合规专职”,赋予合规部门实权
设立独立反垄断合规部:A科技公司在2023年成立反垄断合规部,直接向CEO汇报,拥有协议审批权、业务否决权、培训主导权。该部门不仅负责审查经销商协议,还能叫停区域经理的违规价格管控指令。
配置专业化合规团队:团队成员需具备“法律+业务+技术”复合能力,既懂111号令条款,又熟悉经销商运营逻辑,还能审核数字化系统的合规性。B汽车公司的合规团队中,有3名成员曾任职反垄断执法机构,精准把握执法要点。
建立经销商合规共治机制:C食品公司成立“经销商合规委员会”,邀请核心经销商代表参与合规政策制定,将经销商的诉求纳入合规体系。此举不仅降低了合规政策的执行阻力,还能及时发现基层的隐性违规行为。
2.流程穿透:嵌入业务全链条,实现“事前预防-事中监控-事后补救”闭环
事前预防:协议合规审查+业务模式合规设计
合规部门需在经销商协议签订前进行全要素审查,不仅删除红线条款,还需设计合规的业务模式。例如,A科技公司将“低价销售扣返利”改为“销量达标奖返利”,通过正向激励替代反向惩罚,既规避了垄断风险,又提升了经销商积极性。
事中监控:数字化合规工具+定期风险扫描
品牌商需升级经销商管理系统,植入合规监控模块:一是删除价格强制约束功能,仅保留数据分析功能;二是自动抓取会议纪要、微信群聊中的敏感词汇(如“统一价格”“划分区域”),及时预警风险。C食品公司每季度开展一次“合规体检”,委托第三方机构调取系统数据、访谈经销商,排查隐性风险。
事后补救:宽大制度快速响应+整改方案落地
当发现违规行为时,品牌商需在7日内启动主动报告程序,这是适用宽大制度的黄金时间。B汽车公司在发现区域经理违规后,立即向执法机构提交报告、证据及整改方案,最终免除处罚。整改方案需具备可操作性,如撤销违规区域经理职务、改造经销商管理系统、组织全员合规培训等。
3.文化穿透:从“合规是负担”到“合规是红利”,内化全员意识
高管带头合规:将合规纳入绩效考核
A科技公司将“反垄断合规”纳入高管KPI,占比达20%,若分管区域出现垄断行为,高管绩效直接降级。此举让高管从“被动接受”变为“主动推动”合规。
全员合规培训:分层分类精准赋能
针对高管,培训重点是法律责任与战略价值;针对区域经理,重点是业务场景合规边界,如“如何提价格建议而不被认定为强制”;针对经销商,重点是宽大制度与合规奖励,引导经销商主动举报违规行为。
合规文化外化:打造品牌合规IP
C食品公司发布《年度反垄断合规报告》,公开合规措施与成效,成为行业首个公开合规报告的休闲零食品牌。此举不仅提升了消费者信任度,还吸引了多家注重ESG的投资机构,实现合规文化的价值外化。
三、主动合规核心难点与突破路径
品牌商在构建竞争合规体系时,往往面临三大核心难点,突破这些难点是实现合规价值裂变的关键。
难点1:如何区分“价格建议”与“价格强制”?
核心判断标准:是否存在惩罚性措施。若品牌商仅提供零售价指导价或参考价,未对低价销售的经销商采取收取保证金、扣返利、断供货等措施,则属于合理的“价格建议”;若存在惩罚措施,则构成“价格强制”。
突破路径:A科技公司的做法是,在经销商会议上明确“指导价仅供市场零售参考”,同时发布《价格建议指引》,说明指导价的制定依据是“成本+合理利润”,而非企业制定的强制标准,其作用除了商品价值市场区分定位外,还有利于消费者选择识别数据抓取。此外,删除所有与价格挂钩的惩罚条款,改为“基于服务质量的返利政策”。
难点2:如何精准适用“安全港制度”,避免合规误区?
核心误区:一是未合并计算经销商市场份额,二是忽略“竞争效果例外”条款。111号令第十七条明确,交易相对人为多个时,需合并计算同一相关市场的市场份额、协议所涉及商品的营业额;即使符合安全港标准,若协议行为经论证依然具有排除、限制竞争效果的,仍会被认定为垄断。
突破路径:C食品公司的做法是,每年委托第三方机构界定相关市场,并计算品牌商与所有经销商的合并市场份额;同时,收集协议促进竞争的证据,如“排他性合作提升了经销商服务质量”“未阻碍新品牌进入市场”等,形成完整的证据链。
难点3:如何运用“宽大制度”实现风险最小化?
核心要点:主动报告的时间顺序+证据的重要性。111号令第四十九条明确,第一个申请者可免除处罚或减轻80%以上,且证据需是执法机构尚未掌握的。
突破路径:B汽车公司在发现违规后,立即整理了区域经理的会议纪要、微信聊天记录、经销商的证言等证据,这些证据直接证明了垄断行为的存在,执法机构据此快速认定事实,并适用宽大减免制度。此外,品牌商需在行政处罚告知前提出申请,错过时间则无法享受减免。
四、竞争合规价值量化实现:从“成本”到“红利”的四大裂变
主动合规不仅能规避风险,更能带来可量化的价值红利,这是驱动品牌商主动合规的核心动力。
1.风险成本归零:规避巨额罚款与个人责任
按照111号令第四十四条的处罚标准,年销售额100亿元的品牌,若被认定垄断,罚款可达1亿—10亿元。B汽车公司通过主动合规,避免了数亿元罚款,而其合规体系的建设成本仅为300万元,投入产出比达0.3%。同时,高管也避免了个人罚款与污点信用记录。
2.渠道价值提升:经销商黏性与市场份额双增长
A科技公司在合规改造后,经销商流失率从12%降至3%,核心经销商续约率提升至98%。灵活的定价策略让经销商能快速响应市场竞争,2024年空调品类市场份额提升4%,线上销售额增长20%。合规带来的渠道稳定,直接转化为市场份额的增长。
3.资本市场溢价:ESG评级提升助力融资
合规是ESG评级的核心指标之一。B汽车公司在合规整改后,ESG评级从B级提升至A级,成功完成新一轮融资,估值提升30%。投资机构明确表示“合规管理能力是我们投资的重要考量因素,这意味着品牌具有长期发展潜力,投得放心”。
4.品牌价值裂变:合规形象转化为产品溢价
C食品公司的公开合规报告,使其在消费者心中树立了“负责任、守规则”的形象,高端产品线溢价能力提升10%,毛利率增长5%。在消费者越来越重视公平竞争的今天,合规就是最好的品牌背书。
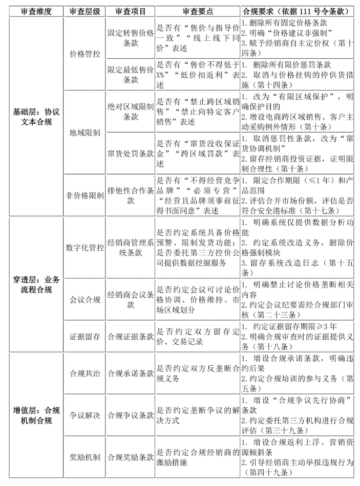
五、升级版品牌经销商协议合规审查清单(穿透式)
结合111号令的核心条款与执法趋势,在此给出数字化管控、合规机制、争议解决等穿透式审查项目要点清单,以期实现全链条竞争合规风险防控构建:

六、结语:穿透式合规——品牌长青的底层逻辑
在行业“内卷式”竞争和反垄断执法日趋严格共存的今天,品牌商的竞争优势已从“价格和渠道管控能力”转向“合规管理能力”。表面的协议修改只能规避一时风险,而穿透组织、流程、文化的合规体系,才能为品牌竞争合规构筑真正的“护城河”。
从A科技公司的渠道稳定,到B汽车公司的融资成功,再到C食品公司的品牌溢价,这些案例证明:合规不是成本,而是品牌长期发展的核心竞争力。唯有将合规基因融入品牌血脉,才能在激烈的市场竞争中行稳致远,立于不败之地。
