根据人民日报今年5月份报导,越南数字经济总量约为210亿美元,约占国内生产总值的7.5%,已成为推动越南经济发展和产业转型的重要驱动力,越南将数字经济、数字政府和数字社会作为建设数字化国家的三大支柱。此外,越南出台了多项优惠政策,还将数字经济列为外资优先投资领域。据越通社报导,在今年的越南-亚洲数字化转型论坛,越南着重强调协调整个政治系统、各部委、行业和地方政府等促进数字化转型进程。越南对数字经济的重视可见一斑。数据合规作为数字经济的核心合规需求,值得各出海越南企业的重视。本文将对此简要概述 。
01
越南的数据保护法律体系以《个人数据保护法令》草案(Personal Data Protection Decree,以下简称“PDPD”草案)为主,该法令是一部规范个人数据处理、个人数据保护措施、个人数据保护委员会、个人数据泄露处理等的综合性立法。2022年3月7日,越南通过第27/NQ‑CP号决议,但在最终签署PDPD草案成为法律前,相关部门和国会常务委员会仍需继续协商。截至本文章出具之日,越南政府暂未正式发布PDPD草案。
除PDPD草案之外,《网络信息安全法》(86/2015/QH13)、《网络安全法》(24/2018/QH14)、《细化网络安全法若干条文法令草案》、《电子交易法》(51/2005/QH11)、《关于信息系统安全分类法令》(85 /2016/ND-CP)、《关于管理、提供和使用互联网服务和在线信息法令》(72/2013/ND-CP)、《全国网络信息安全事件协调和响应办法》(20/2017/TT-BTTTT)以及《网络安全领域行政违法行为处罚法令》等形成了现行网络安全与数据合规监管体系。
因PDPD草案暂未正式发布,PDPD草案规定的监管机构“个人数据保护委员会”暂未正式设立并行使职责。在此之前,需着重关注公安部(Ministry of Public Security,以下简称“MPS”)以及信息通信部(Ministry of Information and Communications,以下简称“MIC”)发布的相关规范。
02

03
可以对标《个人信息保护法》第13条对越南数据处理合法性基础进行交叉理解。

04
越南PDPD草案规定了数据处理者的多项义务,具体如下:

05
越南数据保护法律体系下的数据主体权利详见下表:

06
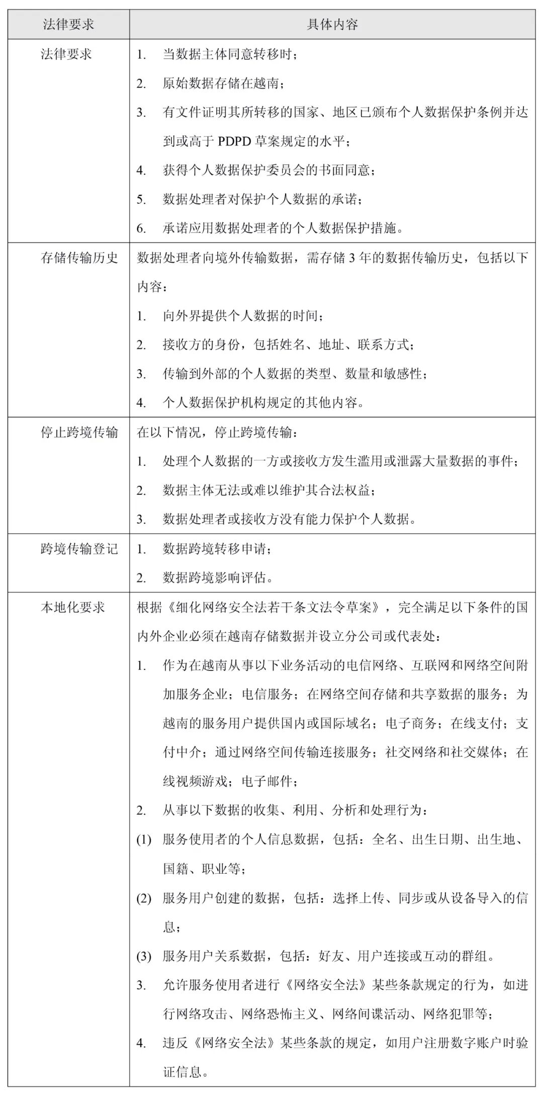
数据处理者不得将个人数据转移到越南以外的国家或地区,除非符合PDPD 草案的要求。且数据处理者应将传输历史记录保存3年,并进行数据跨境转移申请与登记。PDPD草案关于跨境传输的具体规定如下:

07
数据处理者违法违规处理个人数据,需要承担法律责任,主要包括以下方面:
1.最高可处以总收入5%的罚款
(1)三次违反:违反数据主体在处理个人数据方面的权利规定;违反个人数据披露规定;违反限制访问个人数据的规定;违反数据主体同意个人数据的规定;数据主体死亡后违反个人数据处理规定的行为;未经数据主体同意,违反个人数据处理规定;违反通知数据主体处理个人数据的规定;违反有关为科学研究或统计服务处理个人数据的规定;违反个人数据自动处理规定;违反有关处理儿童个人数据的规定;违反个人数据准确性规定;违反个人数据存储、删除和销毁的规定。
(2)二次违反:未采取技术措施和制定保护个人数据的规定;违反个人敏感数据处理登记规定;违反个人数据跨境传输规定;
2.附加制裁形式
(1)因违反第(2)条规定的行为,暂停1至3个月的个人数据处理;
(2)剥夺使用书面同意处理敏感个人数据和将个人数据转移出越南领土边界的权利。
以上为我们对越南数据合规的重点解读,即使PDPD草案暂未正式生效,但作为规范越南数字经济发展的主要立法之一,值得持续关注,在此之前,越南数据合规要求可遵循《网络信息安全法》、《网络安全法》以及《细化网络安全法若干条文法令草案》等相关规定。
